通知公告
中南林科大楼路景命名方案公示
时间:2018-04-19 来源: 作者: 点击:
近日,学校召开校长办公会,讨论通过了楼路景命名方案,并授权校官微予以公示。
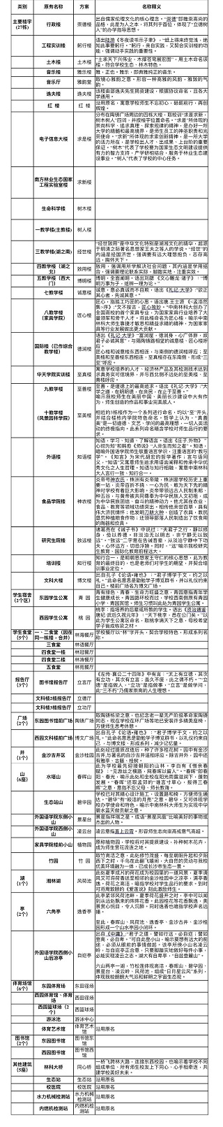
为营造典雅的文化环境,彰显办学理念,提升人文底蕴,增加楼路景的可识别性和丰富其文化元素,学校自2016年12月23日启动楼路景命名,历时十五月,广大师生校友(包括离退休老同志)积极参与,提交了46份系统性方案,为校园现有楼宇、道路、山水亭园厅等提供命名477个,体现了浓郁的校史、生态和湖湘文化特色,饱含师生校友的深情和锦心。
按照系统思维、兼容并蓄、东西统筹、小类呼应等原则,经过全面梳理,反复增删,数易其稿,多轮论证,提出了该方案,并经2018年4月11日的校长办公会讨论通过,学校官微被授权予以公示。若广大师生校友有好的建议,请在官微推文下直接留言,截止时间为4月23日下午5:00。下阶段,学校将精心组织楼宇名上墙和校园导视系统建设工作。
中南林业科技大学楼景路命名方案
(2018年4月11日校长办公会通过)
道路名称
调整优化为10条道路名(原16条道路路名过多,调整优化后融入校训精神、留住历史记忆、反映植物特色):
桥西区域4条:求是路、求新路、树木路、树人路;
桥东区域6条:金沙路、陶铸路、大江口路、白云山路、樟树下路、樱花路。
主要建筑及景观名称

中南林业科技大学新媒体中心
文字 | 张学文
编辑 | 谭周来
责编 | 周洪林 雷杨梅
审核 | 张胜利
